Virenerser
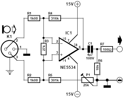
Skema Mic Balance - Ebxya 1/4 trs to xlr male balanced mic microphone.